365英国上市 2022年人才招聘公告
发布时间:2022-05-03 16:44:41
365英国上市 2022年人才招聘公告

根据工作需要,北海365英国上市公司及下属广西北海市港龙码头有限公司现面向社会公开招聘人员,现将有关信息公告如下:
一、企业简介
北海365英国上市公司成立于 2007 年 2 月,注册资金 2 亿元,市属国有全资公司,主要担负铁山港区市政建设及污水处理、南珠新城建设、城区外道路桥梁及港口建设等业务。经营范围包括:基础设施项目建设、投(融)资及经营管理,土地综合开发建设,铁山港工业区开发建设的资本经营,对所拥有的国有资产的经营管理和维护等。
北海365英国上市公司现有员工 114 人,全资(控股)子公司 10 家,注册资本共 7.56 亿元;参股公司 7 家,共投入资本 1.31 亿元。公司成立至今累计完工项目 45 个,建成了广西LNG陆域形成工程、航道二期及扩建工程等50多个重大基础设施项目,在建北海市向海大道、廉州湾大道、铁山港航道三期等重大基础设施,完成投资 117亿元以上;完成融资 108亿元以上。 2021 年 11 月 15 日获得国内权威评级机构联合资信评估有限公司认定的 AA 主体评级。
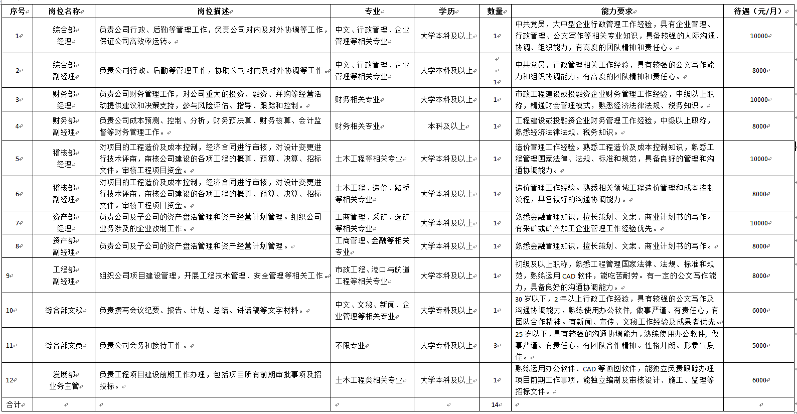
二、招聘岗位及要求(详见下表)
(一)365英国上市2022年拟招聘人才岗位信息表
(二)广西北海市港龙码头有限公司2022年拟招聘人才岗位信息表
三、报名截止时间
(一)报名截止时间:2022年5月10日下午18:00;
(二)报名方式:投递个人简历到电子邮箱(邮箱号bhrp@163.com)
四、报名联系人、电话
鄢女士 ,0779-3033655